节能协会

您的位置: 节能协会 > 节能协会

节能协会

零碳园区知识大全!

image.png

我国于2020年9月首次公开提出碳达峰碳中和的“双碳”目标,并于中国共产党第二十次全国代表大会进一步明确积极稳妥推进碳达峰碳中和,为国家、城市、园区的绿色高质量发展道路开启新篇章。

作为先进要素高度集聚、创新活动蓬勃、生产生活活动主要载体的各类型园区必将在“双碳”战略实践中发挥至关重要的作用,成为碳中和的先锋和主力军。近年,节能减排被纳入到对园区建设运营的要求,国家层面与各省市都推出了鼓励园区加速产业升级及绿色发展的政策文件中。可以预见,园区向零碳转型已成为必然趋势。

零碳园区更加强调园区的低碳化、数字化、智慧化转型发展,更加关注综合能源规划技术支撑零碳园区建设,关注数字技术应用赋能零碳园区管理,关注将环境价值转化为经济价值的创新商业模式在园区的发展应用,因此必会对园区的建设和智慧能源服务、碳服务管理等方面提出新的要求。

零碳智慧园区是指在园区规划、建设、管理、运营全方位系统性融入碳中和理念,依托零碳操作系统,以精准化核算规划碳中和目标设定和实践路径,以泛在化感知全面监测碳元素生成和消减过程,以数字化手段整合节能、减排、固碳、碳汇等碳中和措施,以智慧化管理实现产业低碳化发展、能源绿色化转型、设施集聚化共享、资源循环化利用,实现园区内部碳排放与吸收自我平衡,生产生态生活深度融合的新型产业园区。 综合梳理相关园区概念,零碳智慧园区是在“双碳”背景下,历经低碳、近零碳的动态演进以及规划、建设、运营一体化持续优化迭代,最终实现净零碳排放的一种园区发展模式。

我国于2020年9月首次公开提出碳达峰碳中和的“双碳”目标,并于中国共产党第二十次全国代表大会进一步明确积极稳妥推进碳达峰碳中和,为国家、城市、园区的绿色高质量发展道路开启新篇章。

作为先进要素高度集聚、创新活动蓬勃、生产生活活动主要载体的各类型园区必将在“双碳”战略实践中发挥至关重要的作用,成为碳中和的先锋和主力军。近年,节能减排被纳入到对园区建设运营的要求,国家层面与各省市都推出了鼓励园区加速产业升级及绿色发展的政策文件中。可以预见,园区向零碳转型已成为必然趋势。

零碳园区更加强调园区的低碳化、数字化、智慧化转型发展,更加关注综合能源规划技术支撑零碳园区建设,关注数字技术应用赋能零碳园区管理,关注将环境价值转化为经济价值的创新商业模式在园区的发展应用,因此必会对园区的建设和智慧能源服务、碳服务管理等方面提出新的要求。

零碳智慧园区是指在园区规划、建设、管理、运营全方位系统性融入碳中和理念,依托零碳操作系统,以精准化核算规划碳中和目标设定和实践路径,以泛在化感知全面监测碳元素生成和消减过程,以数字化手段整合节能、减排、固碳、碳汇等碳中和措施,以智慧化管理实现产业低碳化发展、能源绿色化转型、设施集聚化共享、资源循环化利用,实现园区内部碳排放与吸收自我平衡,生产生态生活深度融合的新型产业园区。 综合梳理相关园区概念,零碳智慧园区是在“双碳”背景下,历经低碳、近零碳的动态演进以及规划、建设、运营一体化持续优化迭代,最终实现净零碳排放的一种园区发展模式。

我国于2020年9月首次公开提出碳达峰碳中和的“双碳”目标,并于中国共产党第二十次全国代表大会进一步明确积极稳妥推进碳达峰碳中和,为国家、城市、园区的绿色高质量发展道路开启新篇章。

作为先进要素高度集聚、创新活动蓬勃、生产生活活动主要载体的各类型园区必将在“双碳”战略实践中发挥至关重要的作用,成为碳中和的先锋和主力军。近年,节能减排被纳入到对园区建设运营的要求,国家层面与各省市都推出了鼓励园区加速产业升级及绿色发展的政策文件中。可以预见,园区向零碳转型已成为必然趋势。

零碳园区更加强调园区的低碳化、数字化、智慧化转型发展,更加关注综合能源规划技术支撑零碳园区建设,关注数字技术应用赋能零碳园区管理,关注将环境价值转化为经济价值的创新商业模式在园区的发展应用,因此必会对园区的建设和智慧能源服务、碳服务管理等方面提出新的要求。

零碳智慧园区是指在园区规划、建设、管理、运营全方位系统性融入碳中和理念,依托零碳操作系统,以精准化核算规划碳中和目标设定和实践路径,以泛在化感知全面监测碳元素生成和消减过程,以数字化手段整合节能、减排、固碳、碳汇等碳中和措施,以智慧化管理实现产业低碳化发展、能源绿色化转型、设施集聚化共享、资源循环化利用,实现园区内部碳排放与吸收自我平衡,生产生态生活深度融合的新型产业园区。 综合梳理相关园区概念,零碳智慧园区是在“双碳”背景下,历经低碳、近零碳的动态演进以及规划、建设、运营一体化持续优化迭代,最终实现净零碳排放的一种园区发展模式。

我国于2020年9月首次公开提出碳达峰碳中和的“双碳”目标,并于中国共产党第二十次全国代表大会进一步明确积极稳妥推进碳达峰碳中和,为国家、城市、园区的绿色高质量发展道路开启新篇章。

作为先进要素高度集聚、创新活动蓬勃、生产生活活动主要载体的各类型园区必将在“双碳”战略实践中发挥至关重要。

image.png

零碳智慧园区对多元分布式能源体系进行升级,构建多能转换、多能互补、多网融合的综合协同能源网络,基于数字管理平台实现园区碳排放等数据的全融合,赋能园区全面减排,降低园区二氧化碳直接排放和间接排放量。同时结合碳捕捉、碳吸收、碳交易等方式抵消园区内剩余的二氧化碳,从而实现园区零碳排放。

实现园区碳中和,根本上应从控制碳排放和加大碳吸收两方面入手,同时建立碳交易市场,加强智慧管控。首先,控制碳源,从能源、生产、交通、建筑、生活等方面节能减排,优化产业生产模式、使用绿色可再生能源、发展低碳负碳技术、倡导低碳交通和低碳生活。其次,加大碳吸收,发展生态碳汇、碳捕捉与封存等技术。此外,建立碳交易市场,实现碳排放权优化配置,推动企业进行技术升级。同时,打造零碳操作系统,汇聚园区内水电、光伏、储能、充电桩等各类能源数据,实现园区能源智慧管控。

image.png

零碳智慧园区顶层设计系统融入碳中和理念,愿景目标决定了园区的理想和前进方向,强调“数字融汇赋能”,落脚点为“高品质发展”,建设理念明确园区建设的原则和要求,强调创新成长、绿色高效和以人为本,兼顾绿色与发展、兼顾生产和生态的全面规划。零碳操作系统以数据打通园区核心生产要素各环节,对园区经济社会发展以及碳排放相关重点要素数据进行系统梳理和全量汇聚,建立园区碳排放指标体系和碳管控应用,为场景化业务应用提供通用的、可复制性的基础能力支撑。依托零碳操作系统的能源转型、应用转型和数字化转型三大核心能力转型保障零碳智慧园区建设目标顺利推进和愿景落地。核心要素全面塑造园区零碳化发展环境,支撑建设目标的推进。零碳智慧园区建设上联零碳智慧城市,下接零碳产业民生,通过物理空间“城市-园区-企业-人”和数字空间的深度融合互动,实践园区的零碳化高品质发展。

image.png

零碳操作系统以数据为核心生产要素,通过框架层、应用层、支撑层和物理层共同支撑零碳智慧园区建设,为零碳生产、零碳建筑、零碳交通等各类场景化应用提供通用的、可复制性的基础能力支撑,促进园区基于此操作系统开发碳排放、碳清洁能源等相关智慧应用,同时数字化赋能园区碳生命周期全程智慧监测与管理,实现园区内部管理者、经营者和消费者的全联接,从过程和终端两方面共同帮助园区实现零碳目标。

image.png

image.png

· 诊断规划:对于现有园区的零碳化改造,需要针对现有产业结构,构建碳核算模型,进行全量碳数据汇总,确定零碳目标和线路图。首先,对全园区碳排放基础数据进行全面摸底,做好碳排放数据统计和核查等基础工作,深入了解自身的碳排放情况。其次,在园区碳排放统计和核查的基础上,推进“碳达峰”测算,科学估算碳达峰目标值和达峰期限。梳理出潜在的减排途径,并对不同减排途径的减排潜力、减排成本和减排效益等进行详细评估和测算。最后,根据碳达峰目标值和测算结果,结合自身具备的能源转型、应用转型、数字化转型三大核心能力,科学选择碳中和路径,明确减排目标、重点任务、重点措施等事项,并制定详细减排时间表,形成精细化的碳排放控制计划和实施方案。

· 顶设先行:对于新建园区,在园区定位、产业选择、空间布局等层面依据碳中和理念与数字融汇赋能的城市高质量发展空间的愿景目标统筹规划。首先研究制定园区碳排放碳达峰行动方案,有计划有安排地推进零碳智慧园区建设,完善园区零碳发展顶层设计。其次,全面考虑零碳能源体系、零碳建筑体系和零碳交通体系的布局,因地制宜规划园区可再生能源(风电、光伏、地热等)区域,充分利用已有规划设计蓝图布局新能源发电以及能源存储转化系统。

image.png


· 产业优化:优化产业结构,加快推广普及碳应用,促进产业链优化,并结合实际情况设定产业优化方案,淘汰一批,改造一批,引进一批。一方面,在原有园区产业基础上,鼓励产业与城市融合发展,淘汰落后产能,促进第三产业发展,推动建立低能耗、低污染、低排放的新型产业集聚区。另一方面,推动园区企业利用低碳设备、低碳技术及低碳材料进行技术改造、装备升级,提高能源利用率,进一步实现园区高耗能行业转型升级。

· 机制引导:通过建立相关组织机制,创新碳排放激励机制等,完善园区低碳管理机制,并积极探索建立园区零碳建设的长效机制与政策措施,为实现节能减排、低碳发展提供制度保障。

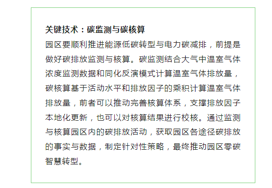
· 零碳改造:加强低碳基础设施建设,对园区用水、用电、用气等基础设施建设实施低碳化、智能化改造。加强园区数字化改造,建设碳监测体系,建立能源消耗和碳排放统计监测平台,加强对园区工业、建筑、交通用电等基础数据统计,建立并完善企业碳排放数据管理和分析系统。

image.png


· 数字赋能:通过智慧园区体系,对园区内水电、光伏、储能等各类能源数据进行全面管理及趋势分析,整合碳管理模块,建设零碳操作系统。基于零碳操作系统,利用大数据、云计算、边缘计算和物联网等技术对采集数据进行聚类、清洗和分析,建立企业范围内的资源-能源平衡模型,并设定评价指标体系,结合统计分析、动态优化、预测预警、反馈控制等功能,实现企业能源信息化集中控制、设备节能精细化管理和能源系统化管理,降低设备运行成本,提升能源利用效率。

· 要素配置:强化要素支撑,对接配置相关土地、机制、金融、技术、人力、数据等资源要素,建设包括园区企业、园区管理机构、政府主管部门分层次、多角度的监管体系,实现多元化、信息化监测模式。建设能源与碳排放信息管理平台,积极推动与园区绿色金融综合服务平台、招商引资服务平台等互联互通,建立低碳企业库、低碳项目库、低碳人才库和政策工具库等专题数据库,加强企业碳排放统计监测及服务能力,实现对园区碳排放及用能的综合分析和实时监控,提升碳排放管理信息化水平。


image.png

image.png

· 能源供给转型

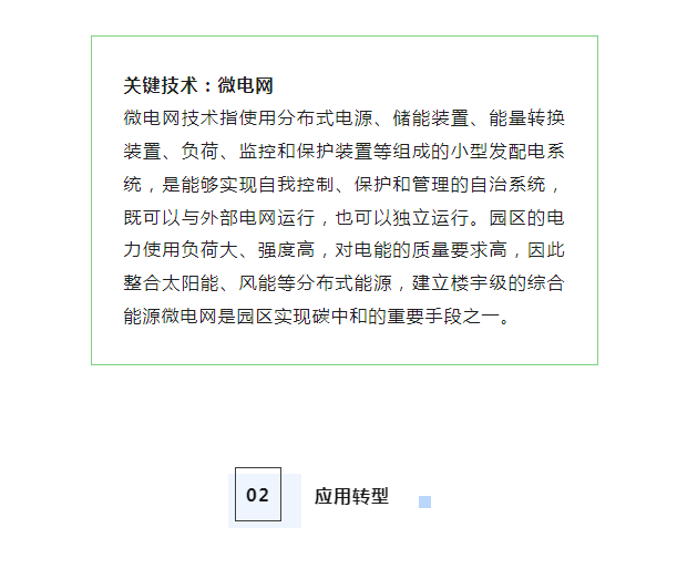
园区通过整合能源投资和能源技术,构建以可再生能源为主的零碳能源系统,并配套智能电网等基础设施,有效地进行一体化的综合能源规划。构建以电力为主的能源消费,以及配套的综合能源(包括储能、充电桩等)服务,可以从整体上优化园区能源结构。结合园区用能特点,在终端能源消费环节推进“以电代煤”“以电代气”,在物流交通环节推进“以电代油”,能够从源头显著减少碳排放。在此基础上,光伏、风电、水电等清洁可再生能源的因地制宜布局,可以降低以火电为主的市电的使用,极大程度上提高了园区能源供应的清洁度。

image.png

· 能源综合管控

由于风、光等清洁能源的随机性和波动性,园区难以保证能源供应的平衡与稳定,综合能源系统由此应运而生,并成为促进清洁能源消纳、增强能源梯级利用、提高能源使用效率、实现多种形式能源协调运行的重要解决方案,也成为零碳智慧园区能源转型的关键。综合能源系统依据能源互补理念构建,整合电力系统“发-输-配-用-储”的多个环节,覆盖多种类型的分布式能源,打通电、热、气多种能源子系统间,实现多种能源互补互济和多系统协调优化,有效提高园区能源利用效率和经济性。从能源传递链来看,零碳智慧园区综合能源系统存在“源-网-荷-储”多种协同互补路径,即源端互补、源网互补、网荷互补等多种互补模式以及相互之间的协调互补模式。

image.png

image.png

· 零碳生产

在能源消费侧,能源总量和强度双控、降低高耗能制造业碳排放量、实现“绿色制造”是我国实现碳中和目标的关键一步。高耗能工业园区实现低碳化乃至于零碳化的主要途径包括:优化产业链布局以提升集群内循环效率,以园区或区域能源系统大循环视角进行产业链的聚集,通过园区内、产业集群内企业的生态共生,实现跨企业、跨行业的统筹规划和梯级利用;通过电气化以及清洁能源利用降低生产过程直接排放,推广风能、光能等清洁能源替代化石能源,利用柔性电力技术、储能技术等,推动园区建设绿色能源供应体系;利用负碳技术降低终端排放。

image.png

· 零碳建筑

零碳建筑是在建筑全生命周期内,充分利用建筑本体节能措施和可再生能源资源,通过减少碳排放和增加碳汇实现净零碳排放的建筑,同时,还可以减少其他空气污染物,降低建筑运营成本,改善建筑内部环境,并提高建筑抵御气候变化的能力。根据世界绿色建筑协会相关数据,来自建筑物的温室气体排放占所有温室气体排放的近40%,成为各种类型园区中的主要碳排放来源之一,并贯穿园区建设的全过程。

image.png

image.png

· 基础设施数字化转型

零碳智慧园区从重视“传统基建”等硬环境到重视“新基建”等软环境,打造智慧消防、环境监测等数字设施,推动园区实现以数据为中心的数字化转型。布局以5G、人工智能、工业互联网、大数据中心为代表的新型基础设施,推进5G基站、物联网规模覆盖,提升园区基础实施运行效率和服务能力,形成与数字经济和智慧社会发展需求相适应的新型融合基础设施体系。

image.png


· 园区管控数字化转型

对机电设备进行智能化监、管、控,使园区运行保障的安全性得到质的提升。依托集成管理平台,实时获取设备运行数据、环境状态数据等,实现资源环保、综合物业、项目管理等综合管理数字化。普及数字孪生技术应用,全面采集园区排放数据,让园区生产线与虚拟数字孪生系统高度融合,不断改进生产与制造流程。

image.png

· 碳资产管理数字化转型

园区碳资产,是指在强制碳排放权交易机制或者自愿碳排放权的交易机制下,产生的可直接或间接影响碳排放配额、减排信用额及相关活动。对碳资产进行合理的分配、利用、管理,以及在碳市场上的交易与投资,可以为园区的零碳运营提供更多灵活便捷的选项。建立有效的碳资产管理机制,在园区生产经营过程中,对直接和间接的碳排放进行统计分析和监测预测,优化低碳资产组合,助力园区零碳智慧转型。

image.png

说明:文章来源于招商蛇口产业创新中心,内容与数据源于能源转型委员会、全国信标委智慧城市标准工作组、中国科技产业化促进会、生态环境部环境规划院等机构公开报告

image.png

2022年1月24日,由全国信标委智慧城市标准工作组组织编制的《零碳智慧园区白皮书》(以下简称“白皮书”)正式发布。白皮书全面梳理分析了零碳智慧园区发展的内涵、架构、核心场景和建设路径,分享了国内外典型案例,对未来零碳智慧园区的发展发挥了重要的指引作用。


image.png

image.png

2022年6月1日,由中国节能协会归口管理的《零碳工厂评价规范》(T/CECA-G 0171-2022)团体标准整正式发布实施。 成为全球首个“零碳工厂”完整、可量化的建设标准和评价细则。为解决企业零碳工厂建设的痛点,填补标准上的空白。本标准在温室气体核算要求上参考国际标准ISO 14064-1:2018以及企业温室气体议定书(GHG Protocol),考虑了范围三间接排放的核算,从而科学地将零碳工厂分为Ⅰ型及Ⅱ型两种类型,其中Ⅰ型零碳工厂针对范围1、范围2温室气体排放,实施零碳工厂策略;Ⅱ型零碳工厂针对范围1、范围2、范围3温室气体排放,实施零碳工厂策略。这样的分类顺应国际标准的发展以及科学碳目标SBTi、CDP碳披露等国际有影响力的机构的要求,具有前瞻性,并适用于全行业制造型企业。


image.png

image.png

image.png

上海市生态环境局制定了《上海市低碳示范创建工作方案》。方案就如何在全市范围内创建完成一批高质量的低碳发展实践区(含近零碳排放实践区)和低碳社区(含近零碳排放社区)提出了目标、申报要求、工作流程进行了明确。

并创新性的列出了各类低碳示范创建的碳排放核算方法建议,对零碳园区和零碳社区怎么评价,进行了方法学上的建议,特别具有参考价值,再一次为上海工作的细致点赞。

明确了碳排放的领域主要来自建筑和产业、交通、市政路灯、碳汇,数据来源,计算方案都进行了明确,具有强参考性。


image.png


image.png

2021年华为与德勤(中国)联合编写《全球能源转型及零碳发展白皮书》,零碳智慧能源体系是未来能源发展的愿景,也是实现全球气候目标、维护世界能源安全、促进经济增长的核心动力。该白皮书以未来能源规划的形式,明晰零碳智慧能 源体系的目标、蓝图、特征、核心能力和发展路径。

image.png

image.png


image.png

image.png


image.png

image.png

image.png

image.png

image.png

image.png


image.png

《2022年零碳园区实践白皮书》、《智慧零碳工业园区设计和评价技术指南》、《零碳智慧园区白皮书》、《零碳工厂评价规范》、《上海市低碳示范创建工作方案》、《全球能源转型及零碳发展白皮书 》全文获取可扫码加入零碳星球,进入搜索下载。

image.png



节能协会 节能协会 节能协会 节能协会 节能协会